枣庄仲裁委员会
  • 首页
  • 机构简介
  • 仲裁动态
  • 政务信息公开
  • 机关党建
  • 仲裁员
  • 服务指南
  • 枣庄仲裁委员会
  • 组织机构
  • 信息公开指南
  • 信息公开制度
  • 主动公开内容
  • 信息公开年度报告
  • 事业单位信用承诺
  • 党建动态
  • 模范机关创建
  • 支部建设
  • 党建品牌
  • 仲裁员名录
  • 仲裁员风采
  • 仲裁员管理
  • 法律法规
  • 章程规则
  • 立案材料
  • 退费须知
当前位置: 首页 > 仲裁员 > 仲裁员管理

《仲裁员管理考核办法》《仲裁员选定、指定工作规范》和《仲裁收费、退费管理办法》的通告

作者: 来自: 时间:2026-03-19 11:50:23


相关文档 :

枣庄仲裁委员会秘书处版权所有 鲁ICP备20009373号 枣庄仲裁委员会秘书处负责维护

地址:山东省枣庄市薛城区武夷山路1379号 邮箱:zzzcwyh@zz.shandong.cn

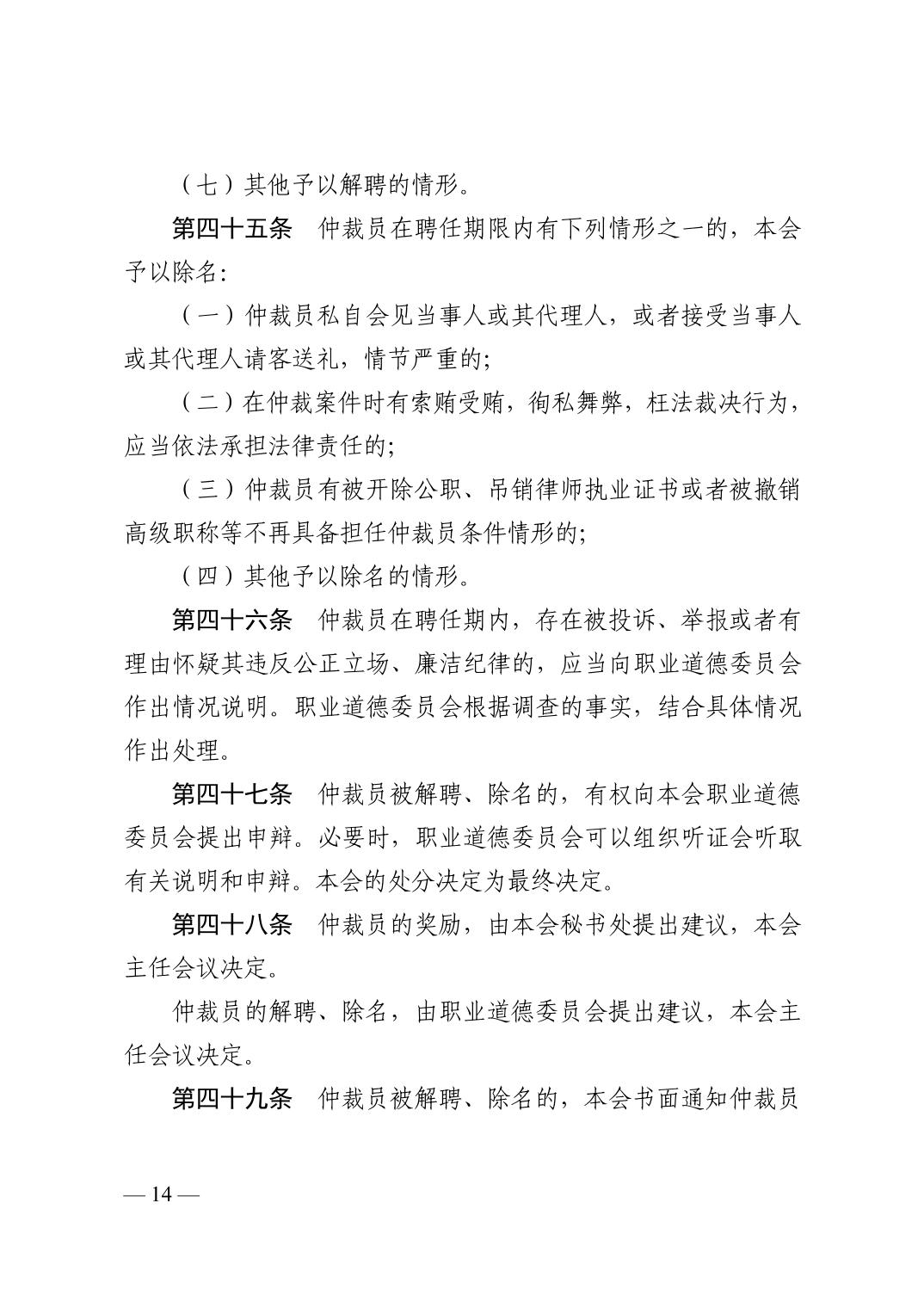
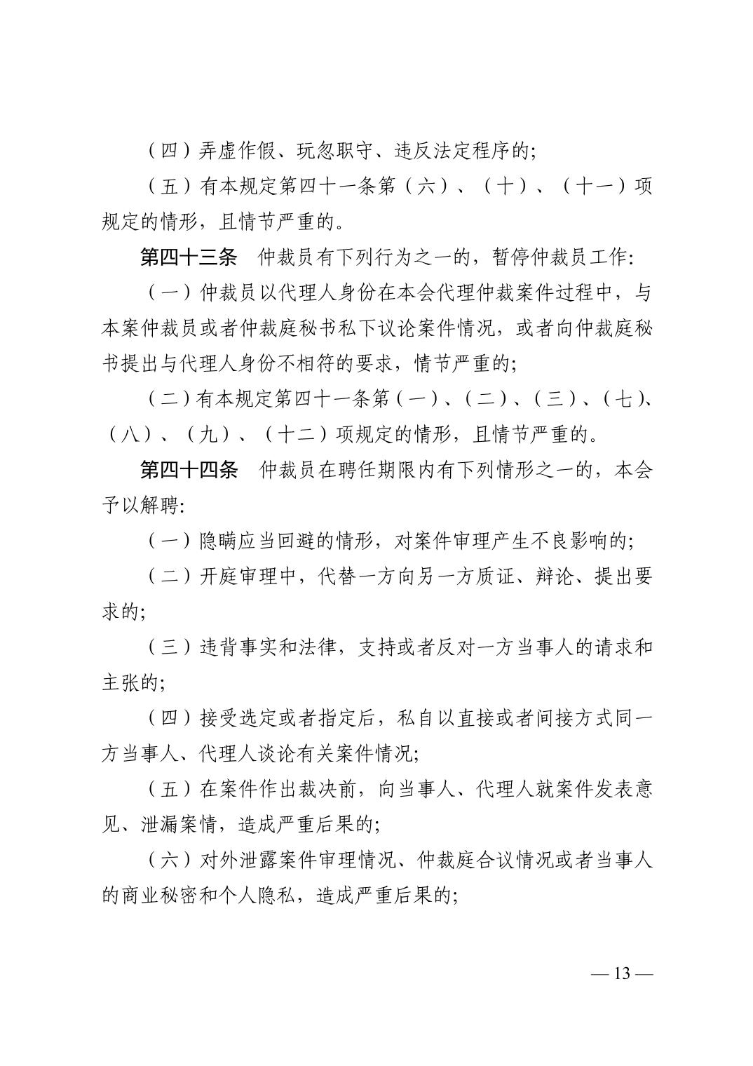
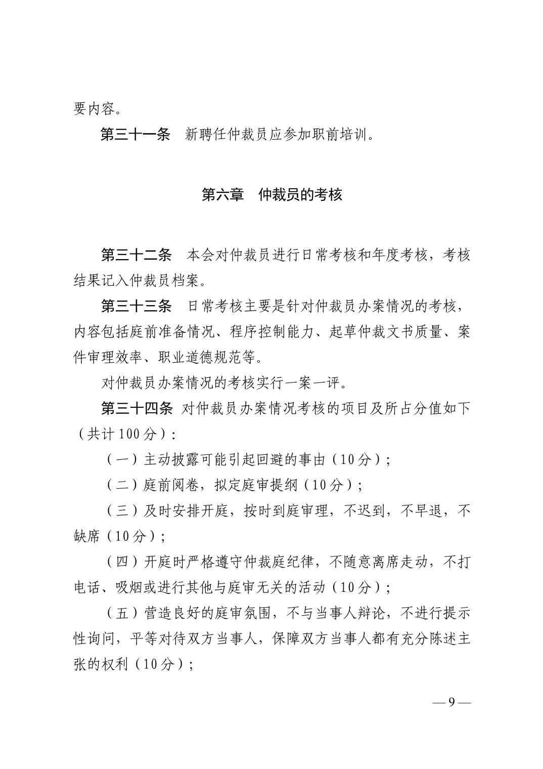
立案电话: 0632—3351589 鲁公网安备 37040002001028号 网站地图