【仲裁法(2025修订)】权威解读+新旧条文对照
按语
仲裁是我国法律规定的纠纷解决制度,也是国际通行的纠纷解决方式。
十四届全国人大常委会第十七次会议9月12日表决通过新修订的仲裁法,自2026年3月1日起施行。新修订的仲裁法共8章96条。
本期推送法工委民法室负责人回答《人民法院报》记者的提问、新旧条文对照,及《中法评》相关文章(期刊&微信公众号)。
法工委民法室负责人回答《人民法院报》记者的提问
问:请本次修改仲裁法的主要背景和重要意义是什么?
答:以习近平同志为核心的党中央高度重视仲裁工作。习近平总书记多次对仲裁工作作出重要指示,强调要建设同高质量发展、高水平对外开放要求相适应的涉外法治体系和能力,为中国式现代化行稳致远营造有利法治条件和外部环境;积极发展涉外法律服务,培育一批国际一流的仲裁机构。党的十八届四中全会提出“完善仲裁制度,提高仲裁公信力”的改革任务。党的二十届三中全会作出深化仲裁制度改革,健全国际商事仲裁和调解制度,培育国际一流仲裁机构,推进海事仲裁制度规则创新的重要部署。
现行仲裁法自1995年施行,30年来为服务经济发展和对外开放发挥了重要作用。截至2025年8月,全国依法设立285家仲裁机构,当事人涉及100多个国家和地区,处理的纠纷涉及金融、电子商务、建筑工程、海事海商、知识产权等多个领域。同时,随着我国社会主义市场经济的发展和对外开放的扩大,仲裁工作面临一些新情况新问题。推进新时期仲裁事业改革发展,亟需将党的十八大以来党中央关于仲裁工作的决策部署以及实践中行之有效的做法明确为法律制度,对仲裁法全面修订,切实提升我国仲裁公信力和国际竞争力,更好服务高质量发展和高水平对外开放。
修改仲裁法具有重要意义,主要体现在以下几个方面:
修改仲裁法是贯彻落实习近平总书记重要指示精神和党中央重大决策部署的必然要求
党的十八大以来,以习近平同志为核心的党中央高度重视仲裁工作,对仲裁事业的发展提出了明确要求,作出了一系列制度性安排,为仲裁法的修改工作指明了方向原则、提供了根本遵循。此次修改仲裁法,就是要全面贯彻落实习近平总书记重要指示精神和党中央重大决策部署,完善仲裁法律制度,适应新时代发展要求,推动仲裁事业高质量发展。
修改仲裁法是充分发挥仲裁化解经济纠纷的作用,营造良好营商环境的内在要求
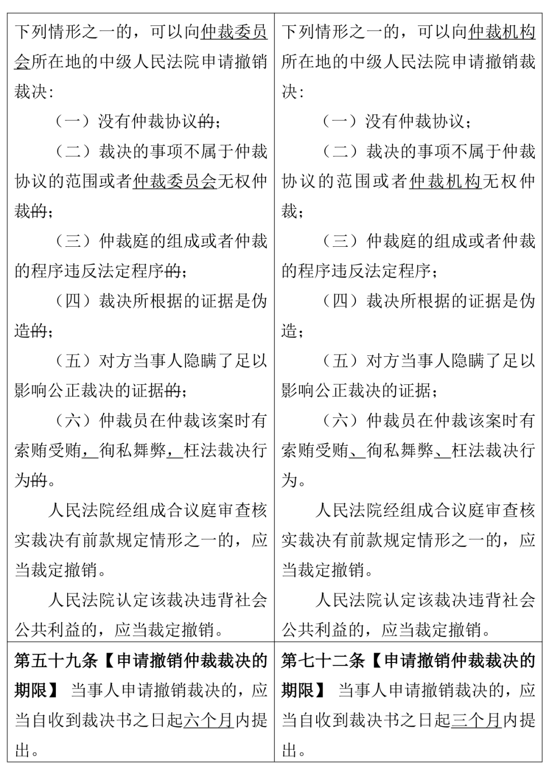
仲裁是多元化解纠纷机制的重要方式,仲裁制度是中国特色社会主义法治体系的重要组成部分。健全完善的仲裁制度有利于公正及时解决矛盾,妥善化解纠纷,对于营造市场化、法治化、国际化营商环境发挥着重要作用。此次修改仲裁法注重仲裁程序的高效、有序推进,规定仲裁应当遵循诚信原则;适应实践需要,对网络在线仲裁作出规定;支持仲裁这一纠纷解决方式的适用,完善仲裁协议效力制度;注重维护仲裁裁决的稳定性,将当事人申请撤销裁决的期限由六个月缩短为三个月,等等。这一系列制度安排有利于充分发挥仲裁在多元化解纠纷机制中的重要作用,为营造良好的营商环境提供有力保障。
修改仲裁法是解决仲裁实践突出问题,提高仲裁公信力的客观要求
随着形势快速发展,仲裁实践中出现一些突出问题,例如仲裁机构内部治理结构不完善、仲裁发展秩序不规范、监督机制不健全、对仲裁的支持和保障不到位等。这次修改仲裁法,着眼于解决仲裁实践中的这些突出问题,对仲裁机构、仲裁员、仲裁程序等方面的制度进行修改完善,强化监督机制,增强法院等有关方面对仲裁的支持力度,对切实提升我国仲裁公信力具有重要意义。
修改仲裁法是加强涉外法治建设,为培育国际一流仲裁机构、打造国际商事仲裁优选地提供法治保障的重要举措
仲裁法是重要的涉外法律,完善仲裁法律制度是加强涉外法治建设的重要内容。这次修改仲裁法助力国家高水平对外开放,对涉外仲裁制度作了一系列修改完善,例如增设仲裁地制度,支持仲裁机构“走出去”“引进来”等,有利于提高仲裁机构的国际竞争力,为培育国际一流仲裁机构、打造国际商事仲裁优选地提供有力的法治保障。
问:本次仲裁法修改的主要思路是什么,主要修改内容有哪些?
答:本次仲裁法修改坚持以习近平新时代中国特色社会主义思想为指导,深入贯彻习近平法治思想,贯彻落实党中央关于仲裁工作的决策部署,立足仲裁发展实践,健全完善具有中国特色、与国际通行规则相融通的仲裁法律制度。
贯彻上述指导思想,本次仲裁法修改工作的主要思路包括:一是坚持正确政治方向,全面贯彻落实习近平总书记关于仲裁工作的重要指示精神和党中央决策部署,推动新时代仲裁事业高质量发展。二是坚持问题导向,找准制约仲裁实践发展的突出问题,从中国国情和实际出发,总结提炼仲裁实践经验,着力提升仲裁公信力,推进与国际通行规则相融通的中国特色仲裁实践创新。三是助力高水平对外开放,积极对接国际通行规则,完善涉外仲裁法律制度,努力将我国打造成为国际商事仲裁优选地。四是坚持系统观念,兼顾我国各类仲裁机构差异,综合考虑不同仲裁纠纷特点,统筹仲裁工作实践进程,为相关改革创新留出制度空间。
修订后的仲裁法共8章96条,主要修改内容包括:
明确仲裁事业发展的总体要求。规定仲裁事业的发展要贯彻落实中国共产党和国家的路线方针政策、决策部署,服务国家高质量发展和高水平对外开放,营造市场化、法治化、国际化营商环境,发挥化解经济纠纷的作用。
完善涉外仲裁制度。拓宽涉外仲裁案件范围;增加规定特定涉外纠纷的当事人可以在仲裁机构之外,选择由符合法定条件的人员组成仲裁庭按照约定的仲裁规则进行仲裁;增设仲裁地制度;支持仲裁机构加强对外交流合作,支持仲裁机构“走出去”“引进来”;明确我国仲裁机构、仲裁庭可以办理国际投资仲裁案件等。
完善仲裁机构内部治理、担任仲裁员的条件等方面的制度。一是明确仲裁机构的公益性非营利法人属性,要求其建立健全内部治理结构及民主议事、人员管理、投诉处理等方面的制度,加强对组成人员、工作人员及仲裁员的监督。二是授权国务院制定仲裁机构登记管理的具体办法,并明确违反仲裁机构登记管理规定的,依照有关法律、行政法规的规定处理。三是规范仲裁机构变更、注销登记程序。四是规范仲裁机构组成人员的任期及换届。五是完善担任仲裁员的条件,拓宽仲裁员聘任渠道。六是提高仲裁机构、仲裁员的透明度,建立信息公开和披露制度。
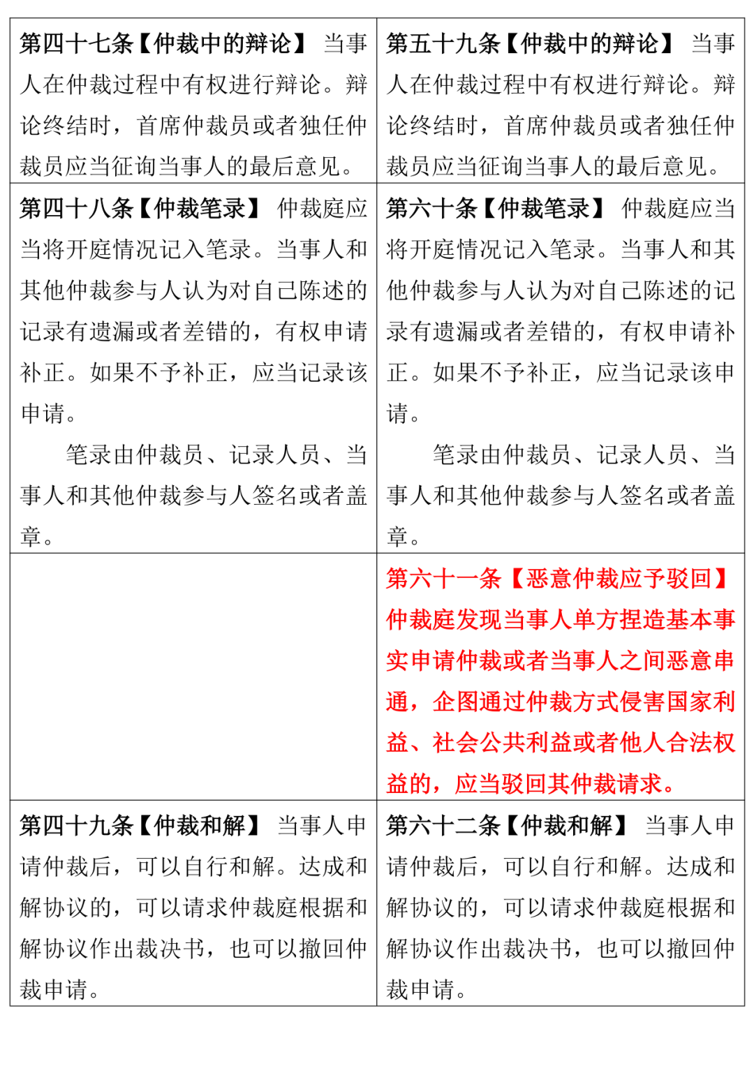
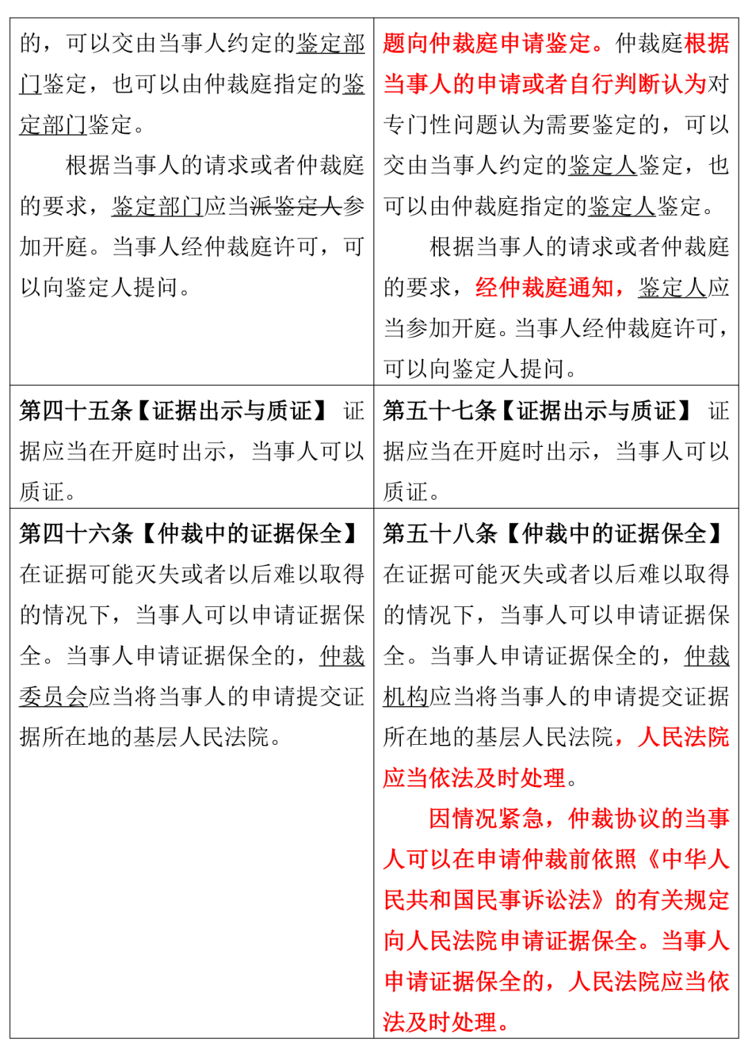
推进与国际通行规则相融通的中国特色仲裁实践创新。一是明确仲裁应当遵循诚信原则,增设防范虚假仲裁的相关规定。二是适应信息技术的发展,增加网络在线仲裁制度。三是扩大仲裁协议的认定方式,规定一方当事人主张有仲裁协议,另一方当事人在首次开庭前不予否认的,经仲裁庭提示并记录,视为当事人之间存在仲裁协议。四是增加仲裁文书送达制度,拓宽首席仲裁员选定方式,充分尊重当事人意思自治。五是明确仲裁机构主任指定仲裁员时需遵循仲裁规则确定的程序,以提高仲裁庭组庭的公正性。六是缩短申请撤销裁决的时限,促进仲裁优势的发挥。七是加大法院等有关方面在保全、证据收集等方面对仲裁的支持力度。
问:在加强涉外法治建设方面,这次仲裁法修改有哪些亮点?
答:仲裁制度是涉外法治的重要组成部分。这次仲裁法的修改充分贯彻落实习近平总书记关于仲裁工作的重要指示精神和党中央决策部署,积极对接联合国国际贸易法委员会国际商事仲裁示范法等国际通行规则,对涉外仲裁法律制度主要作了以下修改完善:
一是对接国际通行规则,增设“仲裁地”制度,明确除当事人对仲裁程序的适用法另有约定外,以仲裁地作为仲裁程序的适用法及司法管辖法院的确定依据。同时明确了仲裁地的确定规则,规定当事人对仲裁地没有约定或者约定不明确的,根据当事人约定的仲裁规则确定仲裁地;仲裁规则没有规定的,由仲裁庭根据案件情况,按照便利争议解决的原则确定仲裁地。
二是明确涉外海事纠纷或者在经国务院批准设立的自由贸易试验区、海南自由贸易港以及国家规定的其他区域内设立登记的企业之间发生的涉外纠纷,当事人可以在仲裁机构之外,选择由符合本法规定条件的人员组成仲裁庭按照约定的仲裁规则进行仲裁。同时规定了此类仲裁的备案制度,明确仲裁庭应当在组庭后三个工作日内将当事人名称、仲裁地、仲裁庭的组成情况、仲裁规则向仲裁协会备案。此外,还增加此类仲裁中的保全规定,明确当事人申请财产保全、证据保全、请求责令另一方当事人作出一定行为或者禁止其作出一定行为的,仲裁庭应当依法将当事人的申请提交人民法院,人民法院应当依法及时处理。
三是支持仲裁机构加强对外交流合作。在“总则”中专门增加规定,国家支持仲裁机构加强与境外仲裁机构和有关国际组织的交流合作,积极参与国际仲裁规则的制定。
四是支持仲裁机构“走出去”“引进来”。明确支持我国仲裁机构到境外设立业务机构,开展仲裁活动。同时,根据经济社会发展和改革开放需要,允许境外仲裁机构在国务院批准设立的自由贸易试验区、海南自由港等区域内依照国家有关规定设立业务机构,开展涉外仲裁活动。
五是明确仲裁机构、仲裁庭可以依照有关国际投资条约、协定关于将投资争端提交仲裁的规定,按照争议双方约定的仲裁规则办理国际投资仲裁案件。
六是与民事诉讼法有关司法协助的规定相衔接,对在我国领域内作出的生效仲裁裁决申请外国法院承认与执行、在我国领域外作出的生效仲裁裁决向人民法院申请承认与执行等作了具体规定。
问:就强化人民法院等有关方面对仲裁的支持,这次仲裁法修改有哪些规定?
答:仲裁程序的高效、有序推进,保障仲裁裁决的顺利执行,都离不开人民法院等有关方面的支持。这次仲裁法修改在保全、证据收集等方面,进一步强化了人民法院等有关方面对仲裁的支持力度:
一是与民事诉讼法有关规定相衔接,对仲裁前当事人申请采取保全措施作了规定。明确因情况紧急,仲裁协议的当事人可以在申请仲裁前依照民事诉讼法的有关规定向人民法院申请财产保全、请求责令另一方当事人作出一定行为或者禁止其作出一定行为。同时相应增加仲裁前当事人申请证据保全的规定。
二是针对在保全措施方面的实践问题,加大人民法院对仲裁的支持力度。明确无论是仲裁机构向人民法院提交的当事人保全申请,还是仲裁前当事人直接向人民法院提交的保全申请,人民法院都应当依法及时处理。
三是明确仲裁庭有权请求有关方面依法协助收集证据。在仲裁法修改过程中,不少意见提出,实践中仲裁庭自行收集证据较为困难,为查清事实、公正裁决,建议强化对仲裁庭收集证据的支持。经认真研究,在规定仲裁庭可以自行收集证据的基础上,增加规定:必要时,仲裁庭可以请求有关方面依法予以协助。
问:在完善担任仲裁员的条件、仲裁员的选任等方面,这次仲裁法修改有哪些制度设计?
答:仲裁员的独立性、公正性、专业性是保障裁决质量的关键。这次仲裁法修改,进一步规范了担任仲裁员的条件,拓宽了仲裁员聘任渠道,增加了仲裁员信息披露制度,完善了仲裁员选任程序等,具体体现在:
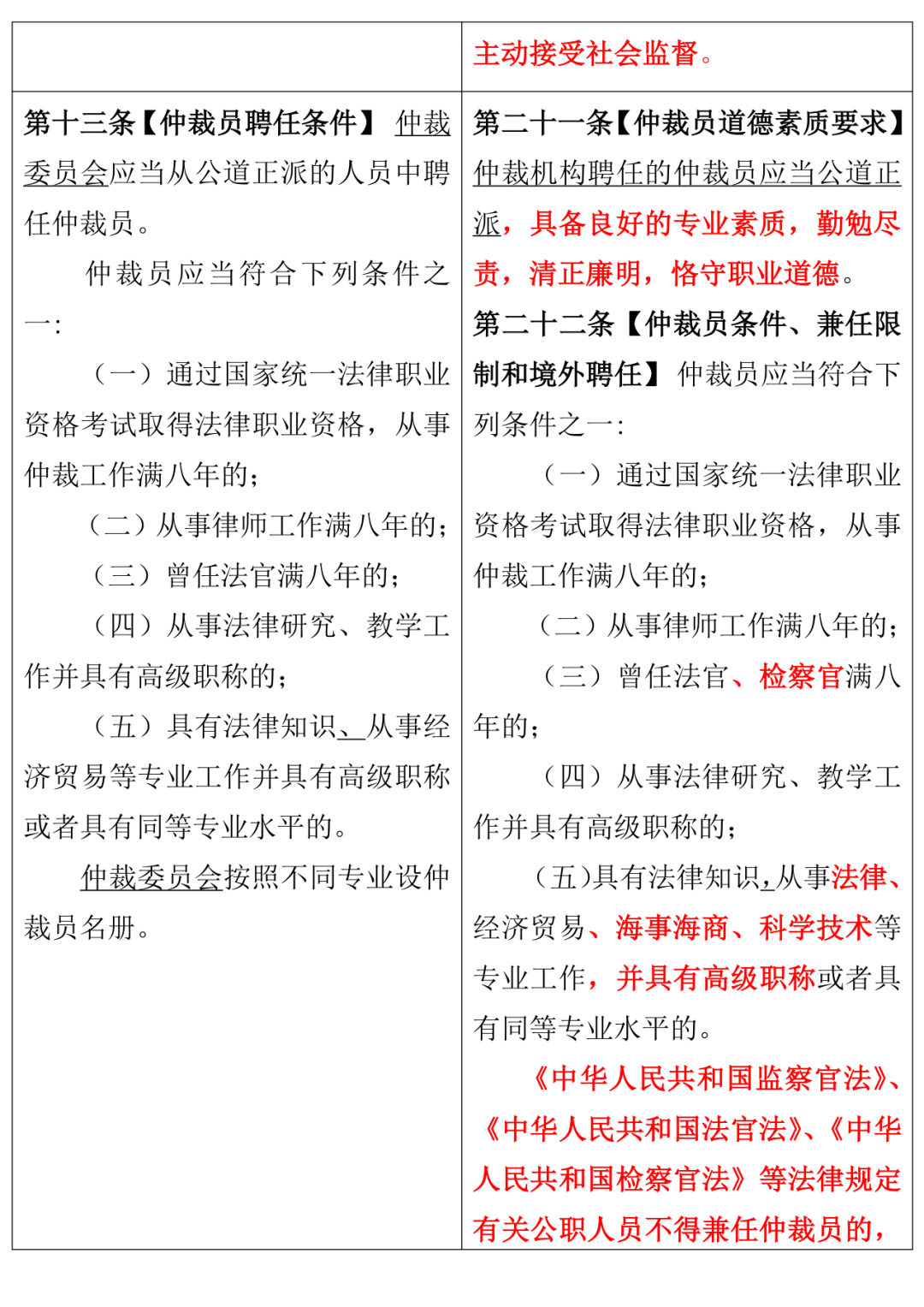
一是规范担任仲裁员的条件。在规定仲裁员应当公道正派的基础上,进一步明确仲裁员应当具备良好的专业素质,勤勉尽责,清正廉明,恪守职业道德。同时,拓宽仲裁员聘任渠道,增加“曾任检察官满八年”可担任仲裁员的规定,并明确从事法律、海事海商、科学技术等专业工作的人员同时具备其他法定条件的,也可担任仲裁员,提高仲裁员队伍的多样性、专业性。此外,还对不再具备担任仲裁员条件的情形作了列举性规定,明确仲裁员有被开除公职、吊销律师执业证书或者被撤销高级职称等不再具备担任仲裁员条件情形的,仲裁机构应当将其除名。
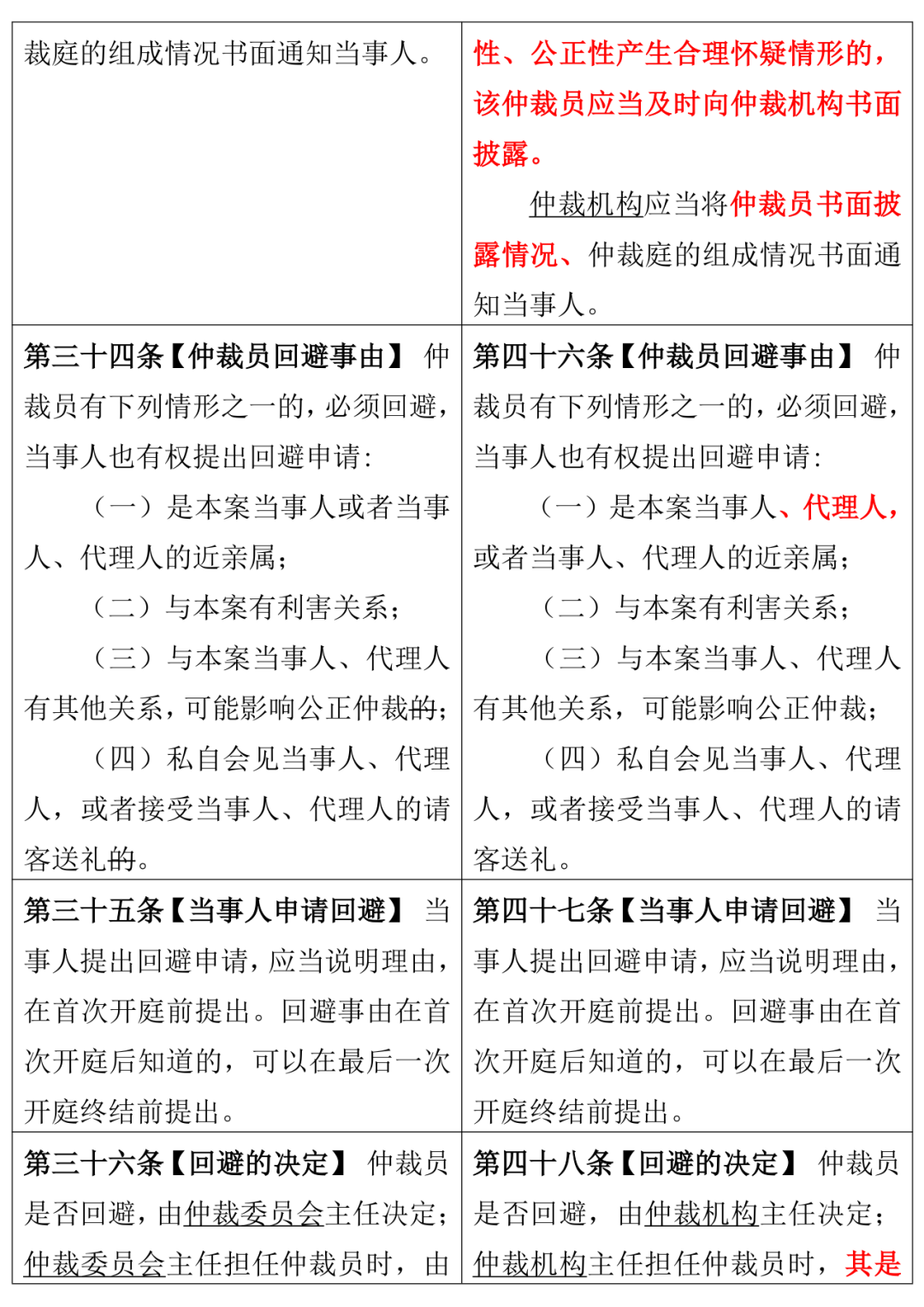
二是增加仲裁员信息披露制度,明确仲裁员存在可能导致当事人对其独立性、公正性产生合理怀疑情形的,该仲裁员应当及时向仲裁机构书面披露。仲裁机构应当将仲裁员书面披露情况、仲裁庭的组成情况书面通知当事人。
三是拓宽首席仲裁员的选任方式,允许当事人约定首席仲裁员由其各自选定的仲裁员共同选定,充分尊重当事人的意思自治。
四是完善仲裁机构主任指定仲裁员的程序性要求,明确仲裁机构主任需按照仲裁规则确定的程序指定仲裁员,进一步提高仲裁庭组庭的公正性。
来源:“人民法院报”微信公众号
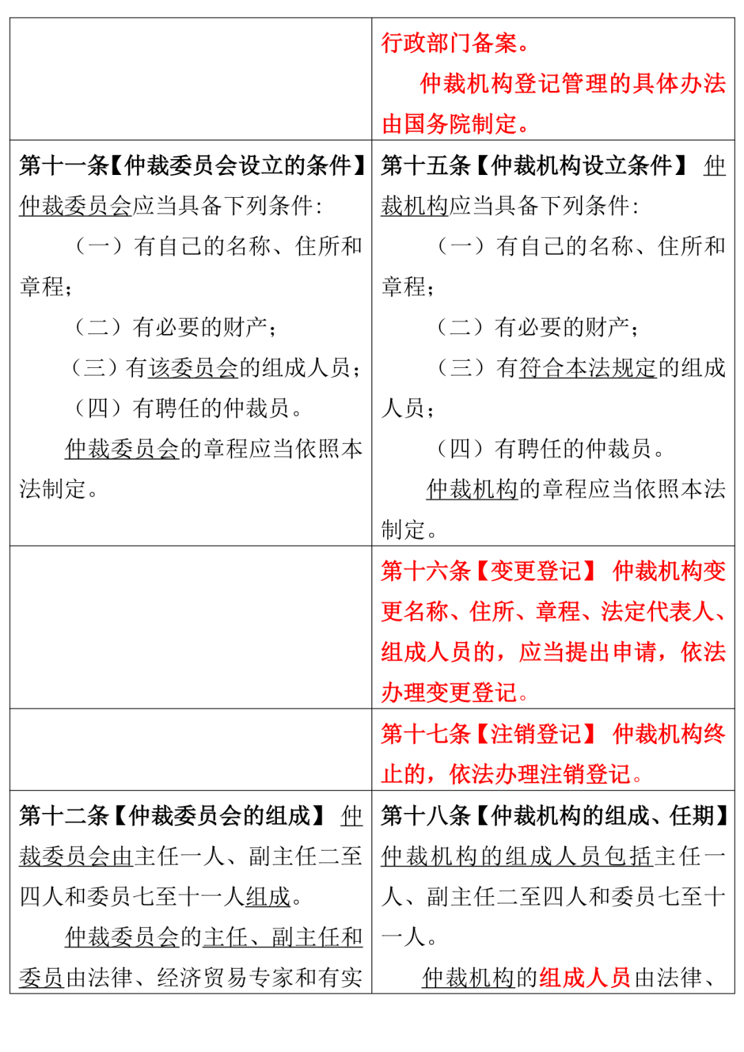
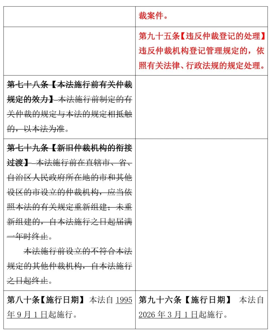
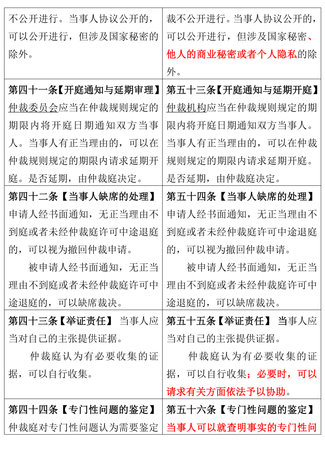
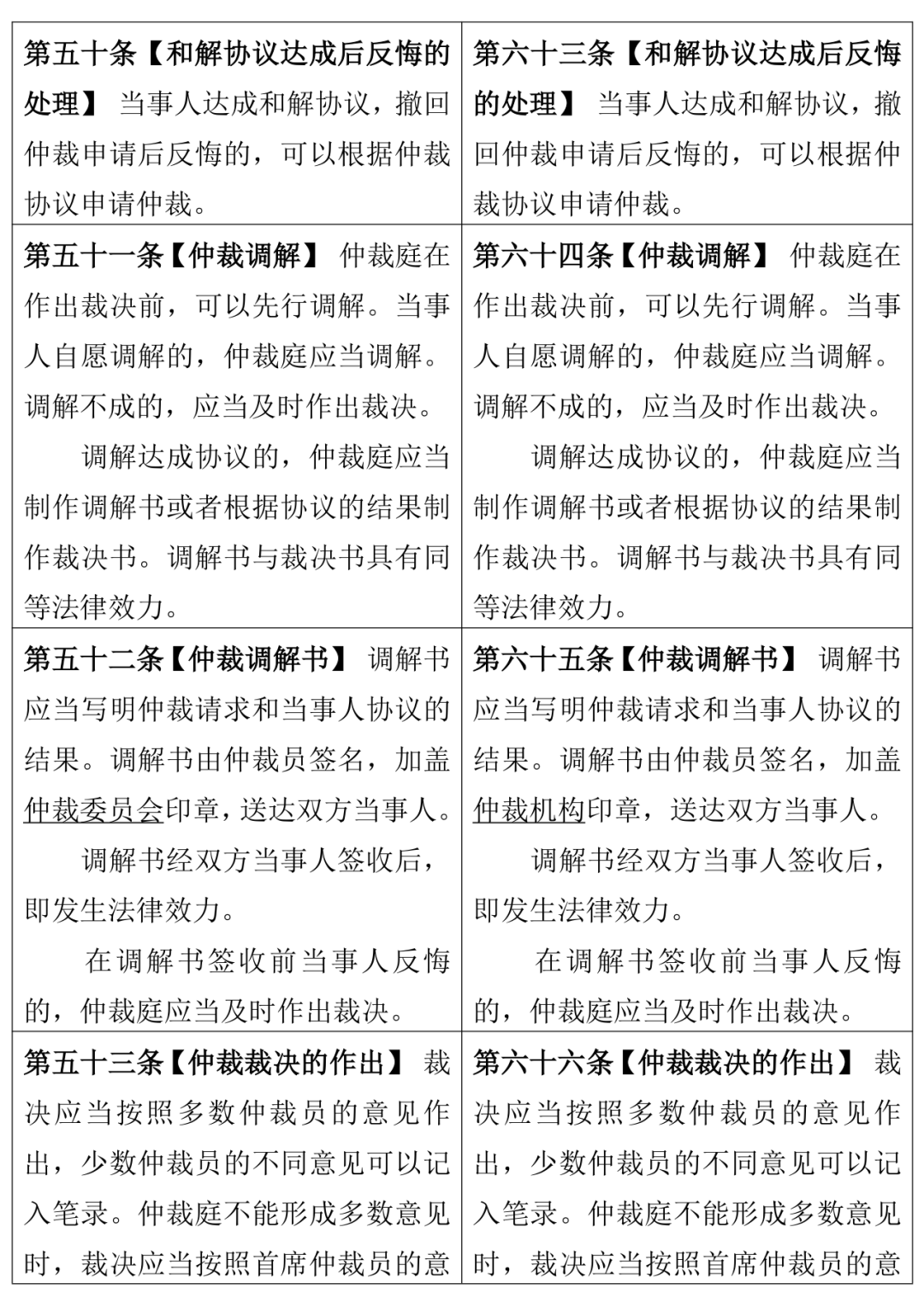
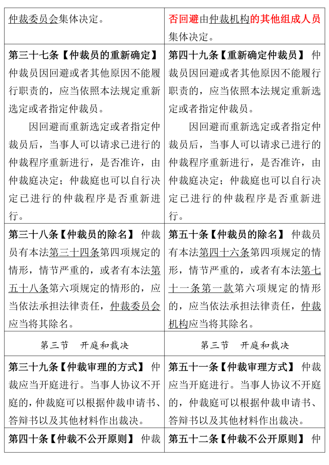
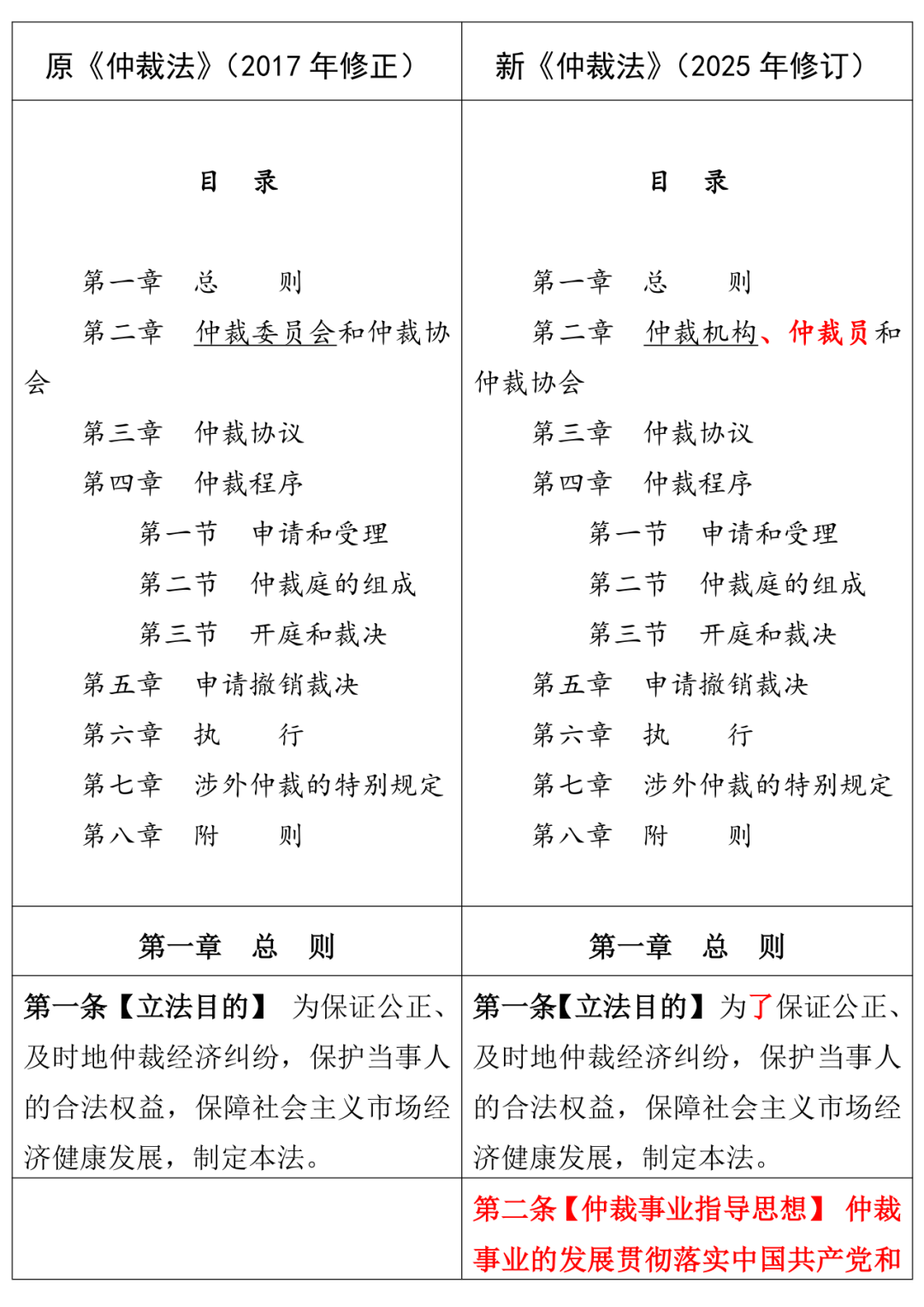
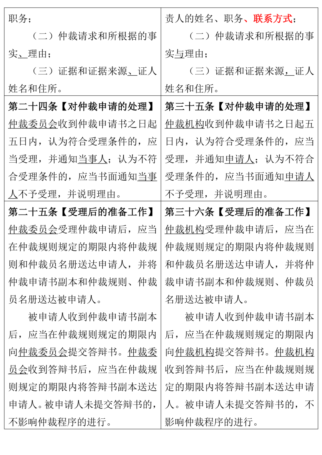
《仲裁法》新旧规定逐条对照表
左栏为现行《仲裁法》条文,右栏为新《仲裁法》条文,其中右栏红色字体内容为新法增加的规定,左栏加删除线内容为旧法被删除的规定,两栏加下划线内容为表述变动的规定(点击图片后可放大浏览)。
来源:“走进民法典”微信公众号
































相关文档 :

鲁公网安备 37040002001028号